[回公告系統]
單位
教務處
發公告者
教務處
來源
140.?.?.5
標題
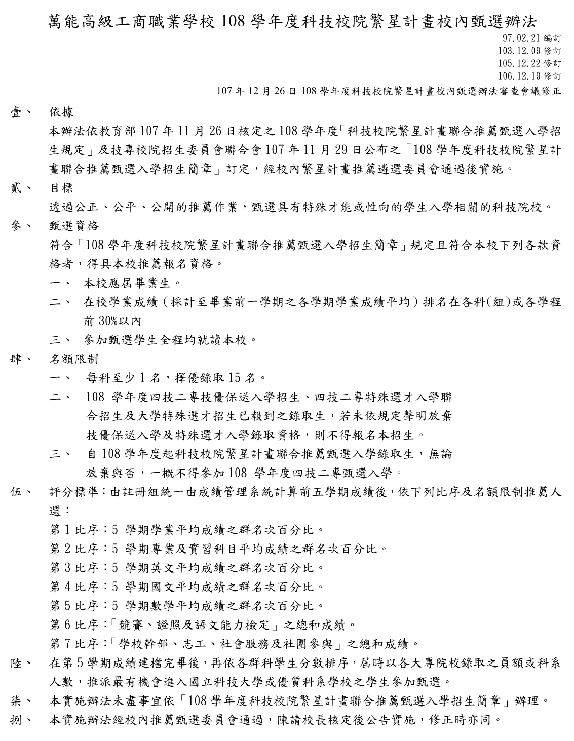
108學年度繁星計畫校內甄選辦法
相關網址
無
人氣
14826
時間
2019-01-04 13:14:15 (最新編修時間 2019-01-04 13:14:38)
相關附件
無
管理
刪除
編修
[回公告系統]